跟我学语文
欢迎光临
我们一直在努力
文章分类
标签
典籍
登录
注册
Hi, 请登录
我要注册
找回密码
当前位置:
跟我学语文
试题练习
正文
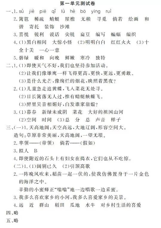
四年级语文下册 第1单元 试卷及答案 部编版
2020-02-22
分类:
试题练习
阅读(1)
评论(0)
赞(
0
)
赞(
0
)
打赏
未经允许不得转载:
跟我学语文
»
四年级语文下册 第1单元 试卷及答案 部编版
分享到
四年级
测试卷
上一篇
四年级语文下册第一单元检测卷带答案 | 部编人教版
下一篇
部编版小学语文六年级下册第一单元测试卷带答案
相关推荐
八上期末综合性学习测试卷(含答案)
五年级语文上册第四单元测试卷及答案
【四年级佳作】猜猜他是谁
八下数学4月测试卷及答案
五年级语文下册第六单元测试卷
部编版二年级语文下册第六单元知识归纳附第六单元测试与答案
三年级语文下册第五单元基础知识及第三单元测试卷
九年级下册语文3月线上学情检测试题
回顶部