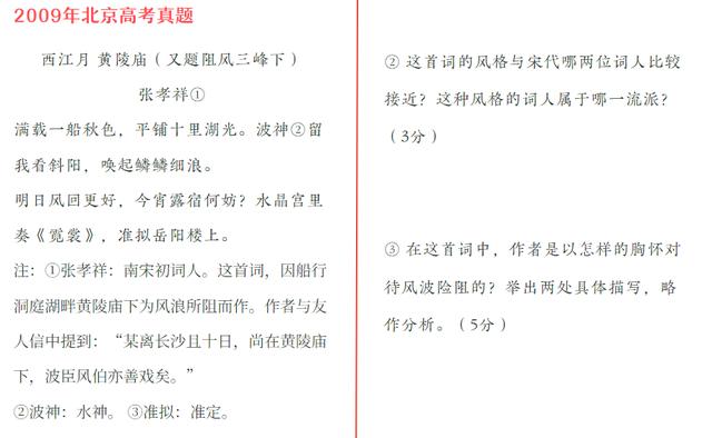
先上题:
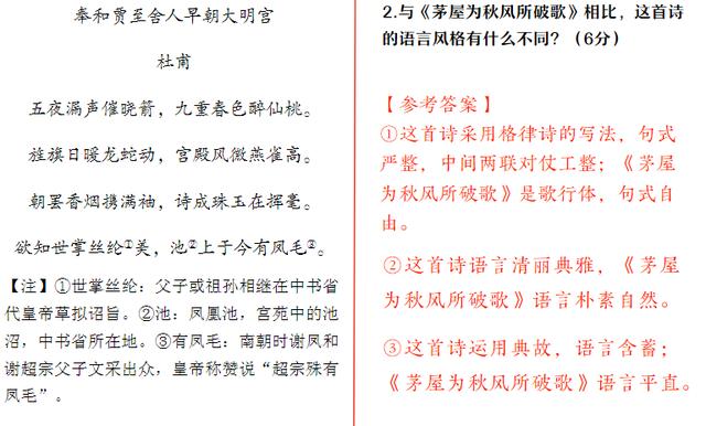
与《茅屋为秋风所破歌》相比,这首诗的语言风格有什么不同?(6分)
面对这道题,各位同学是不是有很多的问号?
下面,杨哥先跟大家来讲一讲,古诗词鉴赏中,语言风格题的思考方向。
一、标签化风格
在中国古典诗歌的发展过程中,很多的诗人因为个人的努力,呈现出某种较为明显的个性化风格,这些风格,更是在后人的推崇中,形成了某种标签。
比如,我们一提到李太白,就会脱口而出:豪放飘逸;一提到杜子美,就会闪现一副忧国忧民的形象:沉郁顿挫。
下面这些标签化风格,大家不妨牢记一下:
三曹:苍凉雄健; 孟浩然:恬静浑健;王维:恬淡生动;
王昌龄:幽寂静穆;李白:豪放飘逸; 杜甫:沉郁顿挫;
高适:悲壮苍凉; 岑参:雄浑奇拔; 韦应物:清新典雅;
韩愈:气势磅礴、奇特新颖; 贾岛:萧瑟悲愁;
李贺:忧郁激愤; 元稹:艳丽浅近; 白居易:平白清新;
刘禹锡:清峻明朗;李商隐:朦胧隐晦;杜牧:清健俊爽;
温庭筠:绮丽香艳;李煜:伤感细腻; 欧阳修:清丽明媚;
范仲淹:苍凉悲壮;晏殊:明朗疏淡; 苏轼:旷达豪迈;
柳永:缠绵悱恻; 黄庭坚:自然流畅;秦观:情真意切;
李清照:婉约凄切;杨万里:新鲜活泼;
陆游:雄浑奔放、明朗流畅;辛弃疾:气势雄壮;
姜夔:清妙秀远。
以上这些记住了,不仅能答题,还是装点门户。
以后一张嘴说话,往外蹦的,都是四字短语,特拽!
记住:语文学得好,天下何人不识君。
二、流派风格
我们在学习诗歌的时候,也一定对诗歌的流派有一些了解。
《诗经》的写实(现实)主义,《离骚》的浪漫情怀;
李白的浪漫主义,杜甫的直面现实(现实主义)
柳永、李清照的婉约之风,苏轼、辛弃疾的豪放洒脱。
这些都可以归结于流派:
较为明确的,就从两个维度来看:是浪漫还是现实,是婉约还是豪放。
如:
结合上面讲到的标签化风格和流派,
北京的这道高考真题,简直就是送分题。
三、体裁风格
在诗歌的发展过程中,我们还需要掌握几个基本的概念。
比如古诗体:有所谓四言诗、五言诗和七言诗和杂言诗等形式,有“歌”、“行”、“吟”三种载体。格律自由,篇幅长短不限,句式富有变化,也兼有音乐的参差之美。
比如近体诗:讲究平仄、对仗和押韵,篇中的句数、字数、押韵都有严格的要求。一般分为它包括绝句(绝句每首四句,每句五字简称五言绝句,七字的简称七绝)、律诗(五言八句为五律、七言八句为七律)、排律(十句以上)三种,以律诗的格律为基准。
四、题材风格
不同的题材内容,呈现出来的风格也会迥异。
一般来说,
田园诗:恬淡宁谧;山水诗:清新优美;
边塞诗:悲凉慷慨;讽喻诗:沉郁激愤;
咏史诗:雄浑壮阔;怀古诗:幽深绵长;
送别诗:意蕴深远。
五、抒情风格
这个点比较好理解。
中国人比较含蓄,大多数的诗歌在抒情方面都比较委婉含蓄,以期到达言已尽而意无穷的效果。
当然,也会有部分诗歌会直抒胸臆,直白而强烈。
这里,也多考虑下用典与俚语,如辛弃疾老先生是喜欢使用典故的,所以他的诗歌就会有着表意凝练,理解上也较为艰涩。而白居易的诗歌喜欢用一些口语化的词语,追求通俗易懂。
再回到开篇的那道题上,大家就应该知道怎么拿分了。
答案呈上——
【牛刀小试】
练习1:
长干曲四首(其一)
崔颢
君家何处住?妾住在横塘。停舟暂借问,或恐是同乡。
问题:品评这首诗歌语言上的特色。
练习2:(2013·湖北卷)阅读下面这首宋词,然后回答问题。
临江仙
欧阳修
记得金銮同唱第,春风上国繁华。如今薄宦老天涯。十年歧路,空负曲江花。 闻说阆山通阆苑,楼高不见君家。孤城寒日等闲斜。离愁难尽,红树远连霞。
【注】欧阳修贬任滁州太守期间,一位同榜及第的朋友将赴任阆州(今四川阆中)通判,远道来访,欧阳修席上作此词相送。词中的“曲江花”代指新科进士的宴会,“阆苑”指传说中神仙居住的地方。
前人评此词,称其“飘逸”。请结合“闻说阆山通阆苑,楼高不见君家”两句作简要赏析。(5分)
【答案】
练习1:
这首诗歌的语言朴素自然,明快清新,犹如民歌。何处住,在横塘,通过自问自答的对话形式,采用朴素的口头语言,不加雕琢,烘托出一个素朴直率的船家女形象。
练习2:
①想象奇特,虚实相生。词人忽发奇想,将本来荒僻的阆州点化为神仙阆苑,赋予阆州神话般的美丽。虚实处理得当,富有浪漫色彩。(3分)②境界缥缈开阔,语言洒脱灵动。“阆山”通“阆苑”,“滁州”望“阆州”,展现了多重时空的组合变化。“闻说”二字导入传说,忽又接以“楼高”句设想将来,灵魂超逸,挥洒自如。(2分)

